Science

Physiological Phenotype

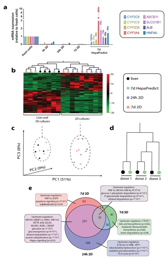
Our 3D spheroids closely resemble liver cells in vivo on transcriptomic, proteomic and metabolomic levels thus providing a most physiological hepatic system for use in e.g. drug development.

In conventional 2D monolayer cultures, PHH rapidly de-differentiate and lose their phenotype and hepatocyte-specific functions.

In order to constitute a relevant hepatic in vitro system, cultured hepatocytes need to accurately reflect phenotypes and functionality seen in vivo.

  • Expression of metabolic enzymes, drug and bile transporters and other important hepatic genes in spheroids pivot around levels found in freshly isolated hepatocytes.

  • Molecular phenotypes of 3D cultures closely resemble in vivo liver tissue on a transcriptomic, proteomic, and metabolomic level.

  • Preservation of inter-individual differences in PHH spheroid culture are preserved thus allowing to study inter-individual variability in hepatic function in an in vitro system.

HepaPredict AB is the only company that offers this system, which provides a novel step into a more physiological hepatic system, for use in e.g. drug development.

  • Proven 100% specificity and 69% sensitivity, outperforming 2D cultures and other spheroid models.

The 3D spheroid system closely resembles the in vivo liver.

Figure modified from Bell et al., Sci Rep , 2016. Read…

Long-term Stability

The majority of in vitro liver models fail to maintain their phenotypes during prolonged periods of time, rendering them useless for the study of long term effects of compounds on the liver.

Our 3D spheroids offer long term stability. The prolonged viability and functionality of the system are an optimal tool for long-term studies.

  • 3D spheroids have a stable morphology and phenotype during long-term culture (up to 35 days).

  • Prolonged viability and functionality enable chronic exposure studies thus facilitating drug screening for chronic DILI.

  • 3D spheroids are highly stable on a metabolomic level, thus showing drastically elevated metabolic competence compared to other commonly used systems.

  • Precisely defined spheroid sizes and chemically-defined, serum-free culture conditions ensure maximal reproducibility and facilitate mechanistic insights, which can aid in targeted compound optimizations to circumvent toxicity.

The 3D spheroid cultures are stable on transcriptomic, metabolomic and functional levels for multiple weeks in culture.

Figure modified from Bell et al., Drug Metab Disp, 2017 (Read…) and from Vorrink et al., FASEB J, 2017 (Read…).

Co-culture with NPCs

Our 3D spheroids support the long-term co-culture with NPCs allowing to emulate cross-cell type interactions and hepatic diseases, and permit to capture complex DILI events.

Non-parenchymal cells (NPCs) represent about 20% of the liver mass.

Many pathological events that form the basis of various liver diseases or constitute adverse events due to drugs manifest as a result of an interaction between hepatocytes and other NPCs.

Thus, a predictive in vitro system should be able to emulate these cross-cell type interactions.

  • The 3D spheroid system supports the long-term co-culture with NPCs which allows studies of inflammatory processes reliant on hepatocyte-immune cell interactions and permits to capture complex DILI events.

  • Co-cultures with NPCs enable the emulation of hepatic diseases that require an interplay of multiple cell types, such as metabolic dysfunction-associated steatohepatitis or MASH (formerly non-alcoholic steatohepatitis or NASH) and fibrosis.

  • Addition of NPCs mimicks the whole cellular repertoire of human liver cells, thus supporting the in vitro replication of complex ADRs and hepatic diseases.

  • NPCs that can be added to the sytem include Kupffer cells, liver sinusoidal endothelial cells (LSECs), and stellate cells.

The 3D spheroid culture supports co-culture with non-parenchymal Kupffer, stellate and biliary cells.

Figure modified from Bell et al., Sci Rep, 2016. Read…

Scientific Publications

  • The New MASLD Nomenclature. Read more…

  • A multisociety Delphi consensus statement on new fatty liver disease nomenclature.

    Rinella et al. J Hepatol. 2023;79(6):1542-1556. doi:10.1016/j.jhep.2023.06.003. PMID: 37364790. Read article…

  • Chemogenomic Screening in a Patient-Derived 3D Fatty Liver Disease Model Reveals the CHRM1-TRPM8 Axis as a Novel Module for Targeted Intervention.

    Youhanna et al. Adv Sci (Weinh). 2024 Nov 28:e2407572. doi: 10.1002/advs.202407572. PMID: 39605182. Read article…

  • OCT1 (SLC22A1) transporter kinetics and regulation in primary human hepatocyte 3D spheroids.

    Mickols et al. Sci Rep. 2024 Jul 27;14(1):17334. doi: 10.1038/s41598-024-67192-6. PMID: 39068198. Read article…

  • Consequences of Amyloid-β Deficiency for the Liver.

    Buniatian et al. Adv Sci (Weinh). 2024 May;11(18):e2307734. doi: 10.1002/advs.202307734. PMID: 38430535. Read article…

  • Estrogen receptor activation remodels TEAD1 gene expression to alleviate hepatic steatosis.

    Sommerauer et al. Mol Syst Biol. 2024 Apr;20(4):374-402. doi: 10.1038/s44320-024-00024-x. PMID: 38459198. Read article…

  • Proteomic workflows for deep phenotypic profiling of 3D organotypic liver models.

    Koutsilieri et al. Biotechnol J. 2024 Mar;19(3):e2300684. doi: 10.1002/biot.202300684. PMID: 38509783. Read article…

  • The choice of ultra-low attachment plates impacts primary human and primary canine hepatocyte spheroid formation, phenotypes, and function.

    Xing et al. Biotechnol J. 2024;19(2):e2300587. doi:10.1002/biot.202300587. PMID: 38403411. Read article…

  • The role of sinusoidal endothelial cells and TIMP1 in the regulation of fibrosis in a novel human liver 3D NASH model.

    van Riet et al. Hepatol Commun. 2024 Feb 14;8(3):e0374. doi: 10.1097/HC9.0000000000000374. PMID: 38358377. Read article…

  • Intraocular liver spheroids for non-invasive high-resolution in vivo monitoring of liver cell function.

    Lazzeri-Barcelo et al. Nat Commun. 2024 Jan 26;15(1):767. doi: 10.1038/s41467-024-45122-4. PMID: 38278787. Read article…

  • Mechanisms of 5-HT receptor antagonists in the regulation of fibrosis in a 3D human liver spheroid model.

    Redenšek Trampuž et al. Sci Rep. 2024 Jan 16;14(1):1396. doi: 10.1038/s41598-023-49240-9. PMID: 38228622. Read article…

  • Identification of CCZ1 as an essential lysosomal trafficking regulator in Marburg and Ebola virus infections.

    Monteil et al. Nat Commun. 2023 Oct 25;14(1):6785. doi: 10.1038/s41467-023-42526-6. PMID: 37880247. Read article…

  • Wnt/β-catenin and NFκB signaling synergize to trigger growth-factor-free regeneration of adult primary human hepatocytes.

    Oliva-Vilarnau et al. Hepatology. 2023 Oct 23. doi: 10.1097/HEP.0000000000000648. Online ahead of print. PMID: 37870288. Read article…

  • Comparative analysis of YAP/TEAD inhibitors in 2D and 3D cultures of primary human hepatocytes reveals a novel non-canonical mechanism of CYP induction.

    Oliva-Vilarnau et al. Biochem Pharmacol. 2023 Sep;215:115755. doi: 10.1016/j.bcp.2023.115755. Epub 2023 Aug 20. PMID: 37607620. Read article…

  • Mechanistic, Functional, and Clinical Aspects of Pro-inflammatory Cytokine Mediated Regulation of ADME Gene Expression in 3D Human Liver Spheroids.

    Klöditz et al. Clin Pharmacol Ther. 2023 Sep;114(3):673-685. doi: 10.1002/cpt.2969. Epub 2023 Jul 4. PMID: 37307233. Read article…

  • Human resident liver myeloid cells protect against metabolic stress in obesity.

    Barreby et al. Nat Metab. 2023 Jul;5(7):1188-1203. doi: 10.1038/s42255-023-00834-7. Epub 2023 Jul 6. PMID: 37414931. Read article…

  • 3D Spheroid Primary Human Hepatocytes for Prediction of Cytochrome P450 and Drug Transporter Induction.

    Järvinen et al. Clin Pharmacol Ther. 2023 Mar 12. doi: 10.1002/cpt.2887. Epub ahead of print. PMID: 36906857. Read article…

  • The Role of CTGF in Liver Fibrosis Induced in 3D Human Liver Spheroids.

    Redenšek Trampuž and van Riet et al. Cells. 2023 Jan 13;12(2):302. doi: 10.3390/cells12020302. PMID: 36672237. Read article…

  • Bioengineered Pancreas-Liver Crosstalk in a Microfluidic Coculture Chip Identifies Human Metabolic Response Signatures in Prediabetic Hyperglycemia.

    Zandi Shafagh et al. Adv Sci (Weinh). 2022 Dec;9(34):e2203368. doi: 10.1002/advs.202203368. Epub 2022 Oct 26. PMID: 36285680. Read article…

  • Hepatocyte Thorns, A Novel Drug-Induced Stress Response in Human and Mouse Liver Spheroids.

    Pridgeon et al. Cells. 2022 May 10;11(10):1597. doi: 10.3390/cells11101597. PMID: 35626634. Read article...

  • Multi-Well Array Culture of Primary Human Hepatocyte Spheroids for Clearance Extrapolation of Slowly Metabolized Compounds;

    Preiss et al. AAPS J. 2022 Mar 11;24(2):41. doi: 10.1208/s12248-022-00689-y. PMID: 35277751. Read article…

  • 3D human liver spheroids for translational pharmacology and toxicology.

    Ingelman-Sundberg and Lauschke. Basic Clin Pharmacol Toxicol. 2022 Jan;130 Suppl 1:5-15. doi: 10.1111/bcpt.13587. Epub 2021 May 4. PMID: 33872466. Read article…

  • Measuring Glucose Consumption and Gluconeogenesis in 3D Human Tissue Cultures with Nanoliter Input Volumes.

    Kemas and Lauschke. Methods Mol Biol. 2022;2445:337-349. doi: 10.1007/978-1-0716-2071-7_21. PMID: 34973002. Read article...

  • CYP2E1 in Alcoholic and Non-Alcoholic Liver Injury. Roles of ROS, Reactive Intermediates and Lipid Overload.

    Harjumäki et al. Int J Mol Sci. 2021 Jul 30;22(15):8221. doi: 10.3390/ijms22158221. PMID: 34360999. Read article...

  • Primary human hepatocyte spheroids as an in vitro tool for investigating drug compounds with low clearance.

    Riede et al. Drug Metab Dispos. 2021 Jun 1:DMD-AR-2020-000340. doi: 10.1124/dmd.120.000340. Epub ahead of print. PMID: 34074732. Read article...

  • Organotypic human ex vivo models for coronavirus disease 2019 research and drug development.

    Youhanna et al. Curr Opin Pharmacol. 2021 Aug;59:11-18. doi: 10.1016/j.coph.2021.04.006. Epub 2021 Apr 27. PMID: 34029832. Read article...

  • Insulin-dependent glucose consumption dynamics in 3D primary human liver cultures measured by a sensitive and specific glucose sensor with nanoliter input volume.

    Kemas et al. FASEB J. 2021 Mar;35(3):e21305. doi: 10.1096/fj.202001989RR. PMID: 33566368. Read article...

  • Clinically Relevant Cytochrome P450 3A4 Induction Mechanisms and Drug Screening in Three-Dimensional Spheroid Cultures of Primary Human Hepatocytes.

    Hendriks et al. Clin Pharmacol Ther. 2020 Oct;108(4):844-855. doi: 10.1002/cpt.1860. PMID: 32320483. Read article...

  • A 3D Cell Culture Model Identifies Wnt/ β-Catenin Mediated Inhibition of p53 as a Critical Step during Human Hepatocyte Regeneration.

    Oliva-Vilarnau et al. Adv Sci (Weinh). 2020 Jun 23;7(15):2000248. doi: 10.1002/advs.202000248. PMID: 32775153. Read article...

  • Human Liver Spheroids as a Model to Study Aetiology and Treatment of Hepatic Fibrosis.

    Hurrell et al. Cells. 2020 Apr 14;9(4):964. doi: 10.3390/cells9040964. PMID: 32295224. Read article...

  • Comprehensive Evaluation of Organotypic and Microphysiological Liver Models for Prediction of Drug-Induced Liver Injury.

    Zhou et al. Front Pharmacol. 2019 Sep 24;10:1093. doi: 10.3389/fphar.2019.01093. PMID: 31616302. Read article...

  • Mechanisms of chronic fialuridine hepatotoxicity as revealed in primary human hepatocyte spheroids.

    Hendriks et al. Toxicol Sci. 2019 Aug 27:kfz195. doi: 10.1093/toxsci/kfz195. PMID: 31505000. Read article...

  • 3D Primary Hepatocyte Culture Systems for Analyses of Liver Diseases, Drug Metabolism, and Toxicity: Emerging Culture Paradigms and Applications.

    Lauschke et al. Biotechnol J. 2019 Jul;14(7):e1800347. doi: 10.1002/biot.201800347. PMID: 30957976 Read article...

  • AMP-activated protein kinase activation and NADPH oxidase inhibition by inorganic nitrate and nitrite prevent liver steatosis.

    Cordero-Herrera et al. Proc Natl Acad Sci U S A. 2019 Jan 2;116(1):217-226. doi: 10.1073/pnas.1809406115. PMID: 30559212. Read article...

  • Human hepatic 3D spheroids as a model for steatosis and insulin resistance.

    Kozyra et al. Sci Rep. 2018 Sep 24;8(1):14297. doi: 10.1038/s41598-018-32722-6. PMID: 30250238. Read article...

  • Three-Dimensional Spheroid Primary Human Hepatocytes in Monoculture and Coculture with Nonparenchymal Cells.

    Baze et al. Tissue Eng Part C Methods. 2018 Sep;24(9):534-545. doi: 10.1089/ten.TEC.2018.0134. PMID: 30101670. Read article...

  • Human liver spheroids in chemically defined conditions for studies of gene-drug, drug-drug and disease-drug interactions.

    Ingelman-Sundberg and Lauschke. Pharmacogenomics. 2018 Sep 1;19(14):1133-1138. doi: 10.2217/pgs-2018-0096. PMID: 30041575. Read article...

  • Inter-individual differences in the susceptibility of primary human hepatocytes towards drug-induced cholestasis are compound and time dependent.

    Parmentier et al. Toxicol Lett. 2018 Oct 1;295:187-194. doi: 10.1016/j.toxlet.2018.06.1069. PMID: 29913214. Read article...

  • Prediction of Drug-Induced Hepatotoxicity Using Long-Term Stable Primary Hepatic 3D Spheroid Cultures in Chemically Defined Conditions.

    Vorrink et al. Toxicol Sci. 2018 Jun 1;163(2):655-665. doi: 10.1093/toxsci/kfy058. PMID: 29590495. Read article...

  • Transcriptomic, Proteomic, and Functional Long-Term Characterization of Multicellular Three-Dimensional Human Liver Microtissues.

    Messner et al. Appl In Vitro Toxicol. 2018 Mar 1;4(1):1-12. doi: 10.1089/aivt.2017.0022. PMID: 32953943. Read article...

  • Comparison of Hepatic 2D Sandwich Cultures and 3D Spheroids for Long-term Toxicity Applications: A Multicenter Study.

    Bell et al. Toxicol Sci. 2018 Apr 1;162(2):655-666. doi: 10.1093/toxsci/kfx289. PMID: 29329425. Read article...

  • Endogenous and xenobiotic metabolic stability of primary human hepatocytes in long-term 3D spheroid cultures revealed by a combination of targeted and untargeted metabolomics.

    Vorrink et al. FASEB J. 2017 Jun;31(6):2696-2708. doi: 10.1096/fj.201601375R. PMID: 28264975. Read article...

  • Transcriptional, Functional, and Mechanistic Comparisons of Stem Cell-Derived Hepatocytes, HepaRG Cells, and Three-Dimensional Human Hepatocyte Spheroids as Predictive In Vitro Systems for Drug-Induced Liver Injury.

    Bell et al. Drug Metab Dispos. 2017 Apr;45(4):419-429. doi: 10.1124/dmd.116.074369. PMID: 28137721. Read article...

  • Massive rearrangements of cellular MicroRNA signatures are key drivers of hepatocyte dedifferentiation.

    Lauschke et al. Hepatology. 2016 Nov;64(5):1743-1756. doi: 10.1002/hep.28780. PMID: 27532775. Read article...

  • Hepatic 3D spheroid models for the detection and study of compounds with cholestatic liability.

    Hendriks et al. Sci Rep. 2016 Oct 19;6:35434. doi: 10.1038/srep35434. PMID: 27759057. Read article...

  • The importance of patient-specific factors for hepatic drug response and toxicity.

    Lauschke et al. Int J Mol Sci. 2016 Oct 12;17(10):1714. doi: 10.3390/ijms17101714. PMID: 27754327. Read article...

  • Novel 3D Culture Systems for Studies of Human Liver Function and Assessments of the Hepatotoxicity of Drugs and Drug Candidates.

    Lauschke et al. Chem Res Toxicol. 2016 Dec 19;29(12):1936-1955. doi: 10.1021/acs.chemrestox.6b00150. PMID: 27661221. Read article...

  • A multicenter assessment of single-cell models aligned to standard measures of cell health for prediction of acute hepatotoxicity.

    Sison-Young et al. Arch Toxicol. 2017 Mar;91(3):1385-1400. doi: 10.1007/s00204-016-1745-4. PMID: 27344343. Read article...

  • Characterization of primary human hepatocyte spheroids as a model system for drug-induced liver injury, liver function and disease.

    Bell et al. Sci Rep. 2016 May 4;6:25187. doi: 10.1038/srep25187. PMID: 27143246. Read article...